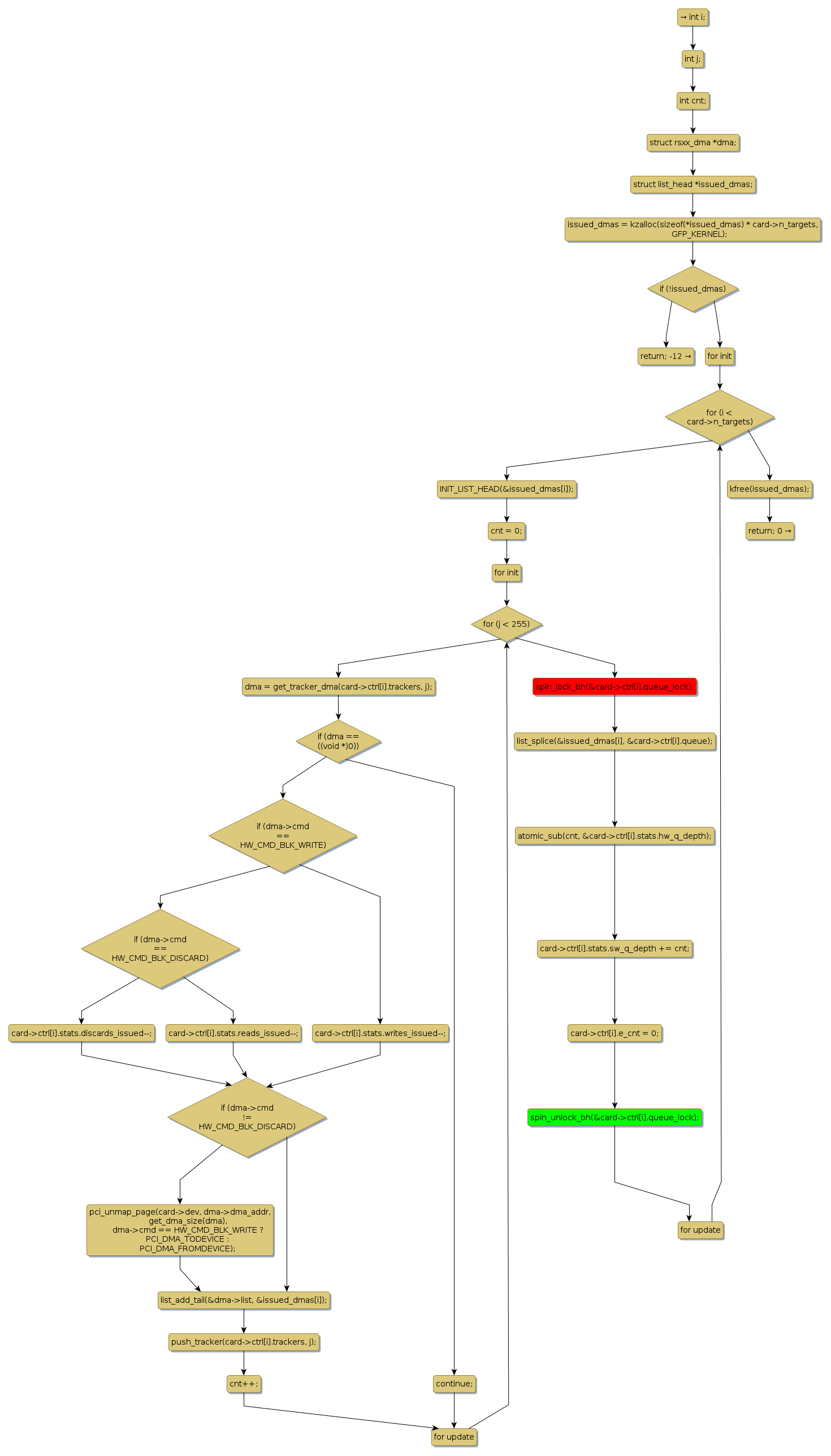
Instance Verification Kit (IVK)
spin lock @ [26665+40+/linux-3.19-rc1/drivers/block/rsxx/dma.c]
Instance Signature: queue_lock
|
The Matching Pair Graph:
|
|
Function Name
|
Control Flow Graph (CFG)
|
Events Flow Graph (EFG)
|
Source Correspondence
|
|
rsxx_eeh_save_issued_dmas
|
|
|
[25625+25+/linux-3.19-rc1/drivers/block/rsxx/dma.c]
|